Упр.42 ГДЗ Макарычев Миндюк 9 класс (Алгебра)
Решение #1
Решение #2
Решение #3

Рассмотрим вариант решения задания из учебника Макарычев, Миндюк, Нешков 9 класс, Просвещение:
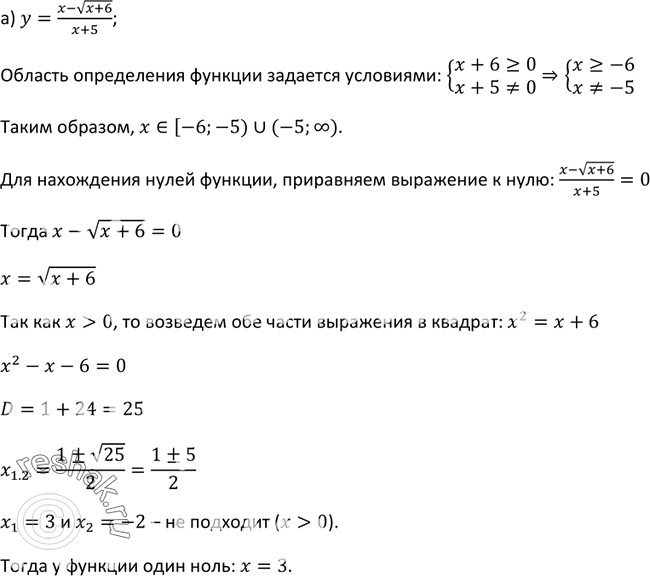
42 Укажите область определения и найдите нули функции:
а) y= (x- корень (x+6))/(x+5);
б) (4x2+25x)/(2x- корень (10-6x)).
*размещая тексты в комментариях ниже, вы автоматически соглашаетесь с пользовательским соглашением