Упр.36 ГДЗ Макарычев Миндюк 9 класс (Алгебра)
Решение #1
Решение #2

Рассмотрим вариант решения задания из учебника Макарычев, Миндюк, Нешков 9 класс, Просвещение:
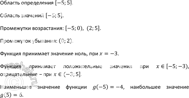
36 Перечислите свойства функции у = f(x), график которой изображён на рисунке 20.
*размещая тексты в комментариях ниже, вы автоматически соглашаетесь с пользовательским соглашением