Упр.37 ГДЗ Макарычев Миндюк 9 класс (Алгебра)
Решение #1
Решение #2
Решение #3

Рассмотрим вариант решения задания из учебника Макарычев, Миндюк, Нешков 9 класс, Просвещение:
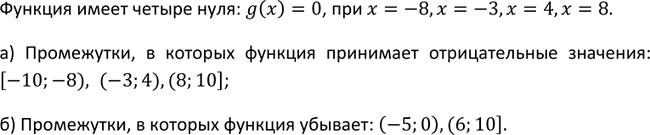
37 На рисунке 21 изображён график функции у = g(x), где -10 <= х <= 10. Сколько нулей имеет функция? Укажите: а) промежутки, в которых функция принимает отрицательные значения; б) промежутки, в которых функция убывает.
*размещая тексты в комментариях ниже, вы автоматически соглашаетесь с пользовательским соглашением