Упр.35 ГДЗ Макарычев Миндюк 9 класс (Алгебра)
Решение #1
Решение #2
Решение #3

Рассмотрим вариант решения задания из учебника Макарычев, Миндюк, Нешков 9 класс, Просвещение:
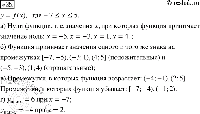
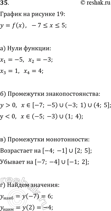
35. (Для работы в парах.) На рисунке 19 изображен график функции у = f(x), где -7 < х < 5. Укажите:
а) нули функции;
б) промежутки, в которых функция принимает значения одного и того же знака (положительные или отрицательные);
в) промежутки, в которых функция возрастает, и промежутки, в которых она убывает;
г) наибольшее и наименьшее значения функции.
1) Распределите, кто выполняет задания а) и в), а кто — задания б) и г), и выполните их.
2) Объясните, как вы рассуждали при выполнении задания.
3) Исправьте допущенные ошибки, если они обнаружатся.
*размещая тексты в комментариях ниже, вы автоматически соглашаетесь с пользовательским соглашением