Упр.91 ГДЗ Макарычев Миндюк 9 класс (Алгебра)
Решение #1
Решение #2
Решение #3

Рассмотрим вариант решения задания из учебника Макарычев, Миндюк, Нешков 9 класс, Просвещение:
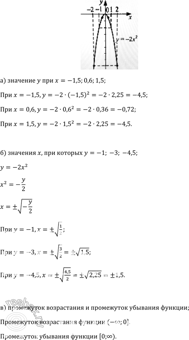
91 Постройте график функции у = -2х2 и найдите:
а) значение у при х = -1,5; 0,6; 1,5;
б) значения х, при которых у = — 1; -3; -4,5;
в) промежуток возрастания и промежуток убывания функции.
*размещая тексты в комментариях ниже, вы автоматически соглашаетесь с пользовательским соглашением