Упр.90 ГДЗ Макарычев Миндюк 9 класс (Алгебра)
Решение #1
Решение #2
Решение #3

Рассмотрим вариант решения задания из учебника Макарычев, Миндюк, Нешков 9 класс, Просвещение:
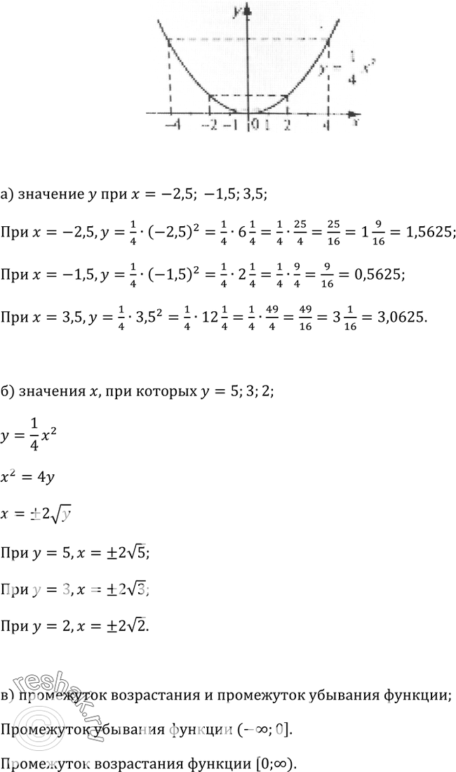
90 Постройте график функции у = 1х2/4. Найдите:
а) значение у при х = -2,5; —1,5; 3,5;
б) значения х, при которых у = 5; 3; 2;
в) промежуток возрастания и промежуток убывания функции.
*размещая тексты в комментариях ниже, вы автоматически соглашаетесь с пользовательским соглашением