Упр.1040 ГДЗ Макарычев Миндюк 9 класс (Алгебра)
Решение #1
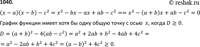
Решение #2

Рассмотрим вариант решения задания из учебника Макарычев, Миндюк, Нешков 9 класс, Просвещение:
1040 Докажите, что при любых значениях а, b и с график функции у = (х - а)(х - b) - с2 имеет хотя бы одну общую точку с осью х.
*размещая тексты в комментариях ниже, вы автоматически соглашаетесь с пользовательским соглашением