Упр.1037 ГДЗ Макарычев Миндюк 9 класс (Алгебра)
Решение #1
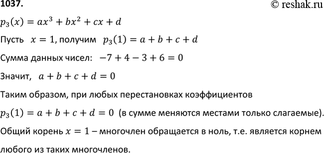
Решение #2

Рассмотрим вариант решения задания из учебника Макарычев, Миндюк, Нешков 9 класс, Просвещение:
1037 Если в многочлен ах3 + bх2 + сх + d вместо а, b, с и d подставлять числа -7, 4, -3 и 6 в каком угодно порядке, будут получаться многочлены с одной переменной, например -7х3 + 4x2 - 3х + 6, 4х3 - 7х2 + 6x - 3 и т. д. Докажите, что все такие многочлены имеют общий корень.
*размещая тексты в комментариях ниже, вы автоматически соглашаетесь с пользовательским соглашением