Упр.948 ГДЗ Макарычев Миндюк 9 класс (Алгебра)
Решение #1
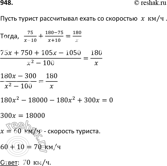
Решение #2

Рассмотрим вариант решения задания из учебника Макарычев, Миндюк, Нешков 9 класс, Просвещение:
948. Турист отправился на автомашине из города А в город В. Первые 75 км он ехал со скоростью, на 10 км/ч меньшей, чем рассчитывал, а остальной путь со скоростью, на 10 км/ч большей, чем рассчитывал. В город В, который удалён от города А на 180 км, турист прибыл вовремя. С какой скоростью он ехал в конце пути?
*размещая тексты в комментариях ниже, вы автоматически соглашаетесь с пользовательским соглашением