Упр.946 ГДЗ Макарычев Миндюк 9 класс (Алгебра)
Решение #1
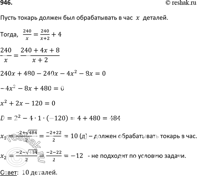
Решение #2

Рассмотрим вариант решения задания из учебника Макарычев, Миндюк, Нешков 9 класс, Просвещение:
946. Токарь должен был обработать 240 деталей к определённому сроку. Усовершенствовав резец, он стал обрабатывать в час на 2 детали больше, чем предполагалось по плану, и потому выполнил задание на 4 ч раньше срока. Сколько деталей в час должен был обрабатывать токарь?
*размещая тексты в комментариях ниже, вы автоматически соглашаетесь с пользовательским соглашением