Упр.9 ГДЗ Макарычев Миндюк 9 класс (Алгебра)
Решение #1
Решение #2
Решение #3

Рассмотрим вариант решения задания из учебника Макарычев, Миндюк, Нешков 9 класс, Просвещение:
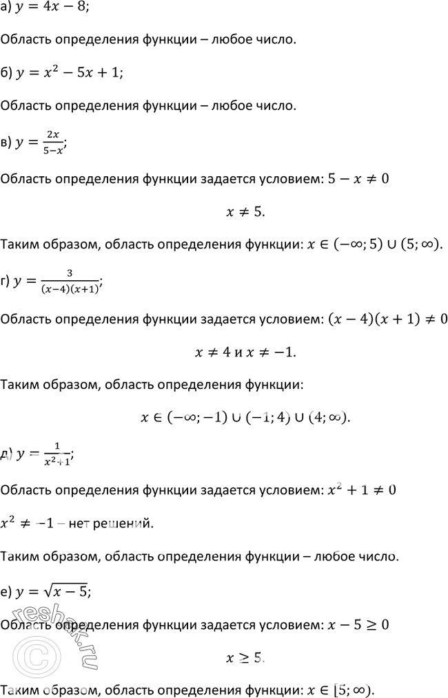
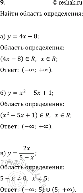
9 Найдите область определения функции, заданной формулой:
а) y = 4х — 8;
б) y = x2 - 5x + 1;
в) у = 2x/(5-x);
г) y = 3/(x-4)(x+ 1) ;
д) У = 1/(x2+1);
е) y=корень (x-5).
*размещая тексты в комментариях ниже, вы автоматически соглашаетесь с пользовательским соглашением