Упр.12 ГДЗ Макарычев Миндюк 9 класс (Алгебра)
Решение #1
Решение #2
Решение #3

Рассмотрим вариант решения задания из учебника Макарычев, Миндюк, Нешков 9 класс, Просвещение:
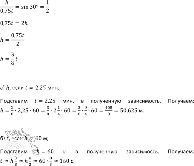
12 Пассажир метро, вставший на эскалатор, сошёл с него через t с. Глубина спуска h м. Угол наклона эскалатора к горизонтальной плоскости 30°. Выразите формулой зависимость h от t, если скорость движения эскалатора равна 0,75 м/с. Найдите:
а) h, если t = 2,25 мин; б) t, если h = 60 м.
*размещая тексты в комментариях ниже, вы автоматически соглашаетесь с пользовательским соглашением