Упр.66 ГДЗ Макарычев Миндюк 9 класс (Алгебра)
Решение #1
Решение #2
Решение #3
Решение #4

Рассмотрим вариант решения задания из учебника Макарычев, Миндюк, Нешков 9 класс, Просвещение:
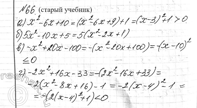
66. (Для работы в парах.) Докажите, что при любом значении х квадратный трёхчлен:
а) х^2 - 6х + 10 принимает положительное значение;
б) 5х^2 - 10х + 5 принимает неотрицательное значение;
в) -х^2 + 20х — 100 принимает неположительное значение;
г) -2х^2 + 16х - 33 принимает отрицательное значение;
д) х^2 - 0,32х + 0,0256 принимает неотрицательное значение;
е) 4х^2 + 0,8х + 2 принимает положительное значение.
1) Обсудите, какие преобразования трёхчленов надо выполнить для доказательства высказанных утверждений
2) Распределите, кто выполняет задания а), в) и д), а кто — задания б), г) и е), и выполните их.
3) Проверьте друг у друга правильность проведённых доказательств и исправьте ошибки, если они допущены.
*размещая тексты в комментариях ниже, вы автоматически соглашаетесь с пользовательским соглашением