Упр.926 ГДЗ Макарычев Миндюк 9 класс (Алгебра)
Решение #1

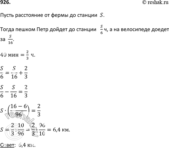
Рассмотрим вариант решения задания из учебника Макарычев, Миндюк, Нешков 9 класс, Просвещение:
926. От фермы до станции Пётр может доехать на велосипеде или дойти пешком. Идёт он со скоростью 6 км/ч, а на велосипеде едет со скоростью 16 км/ч. Каково расстояние от фермы до станции, если на велосипеде Пётр тратит на этот путь на 40 мин меньше?
*размещая тексты в комментариях ниже, вы автоматически соглашаетесь с пользовательским соглашением