Упр.666 ГДЗ Макарычев Миндюк 9 класс (Алгебра)
Решение #1
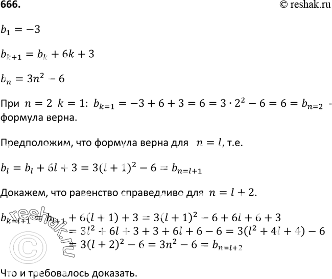
Решение #2

Рассмотрим вариант решения задания из учебника Макарычев, Миндюк, Нешков 9 класс, Просвещение:
666 Пусть (bn) — последовательность, в которой b1 = -3, bk + 1 = bk + 6k + 3. Докажите, что эту последовательность можно задать формулой bn = 3n2 - 6.
*размещая тексты в комментариях ниже, вы автоматически соглашаетесь с пользовательским соглашением