Упр.206 ГДЗ Макарычев Миндюк 9 класс (Алгебра)
Решение #1
Решение #2

Рассмотрим вариант решения задания из учебника Макарычев, Миндюк, Нешков 9 класс, Просвещение:
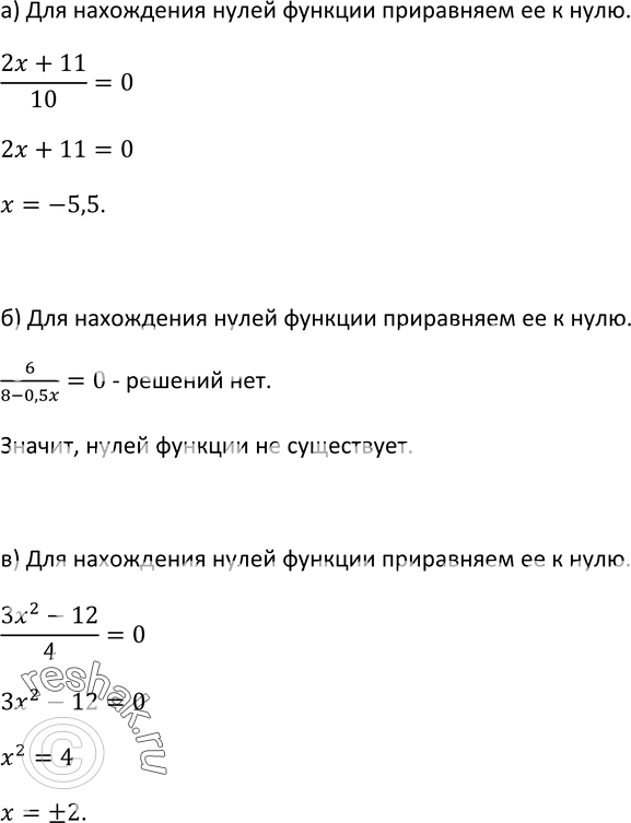
206. Найдите нули функции (если они существуют):
а) y=(2x+11)/10;
б) y=6/(8-0,5x);
в) y=(3x2-12)/4.
*размещая тексты в комментариях ниже, вы автоматически соглашаетесь с пользовательским соглашением