Упр.1445 ГДЗ Алимов 10-11 класс (Алгебра)
Решение #1
Решение #2

Рассмотрим вариант решения задания из учебника Алимов, Колягин, Ткачёва 11 класс, Просвещение:
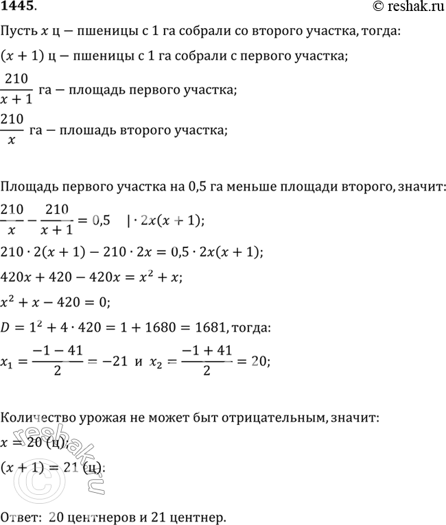
1445 При уборке урожая с каждого из двух участков собрано по 210 ц пшеницы. Площадь первого участка была на 0,5 га меньше площади второго участка. Сколько центнеров пшеницы собрано с одного гектара на каждом участке, если урожай пшеницы на первом участке был на 1 ц с 1 га больше, чем на втором?
*размещая тексты в комментариях ниже, вы автоматически соглашаетесь с пользовательским соглашением