Упр.740 ГДЗ Лукашик 7-9 класс по физике (Физика)

Решение #1

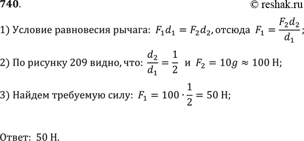
Изображение 740°. Какая сила должна быть приложена к левому концу рычага в точке А (рис. 209), чтобы рычаг находился в равновесии? (Весом рычага...
Загрузка...

Рассмотрим вариант решения задания из учебника Лукашик, Иванова 8 класс, Просвещение:
740°. Какая сила должна быть приложена к левому концу рычага в точке А (рис. 209), чтобы рычаг находился в равновесии? (Весом рычага пренебречь.)
*Цитирирование задания со ссылкой на учебник производится исключительно в учебных целях для лучшего понимания разбора решения задания.
*размещая тексты в комментариях ниже, вы автоматически соглашаетесь с пользовательским соглашением