Упр.1261 ГДЗ Лукашик 7-9 класс по физике (Физика)
Решение #1

Рассмотрим вариант решения задания из учебника Лукашик, Иванова 9 класс, Просвещение:
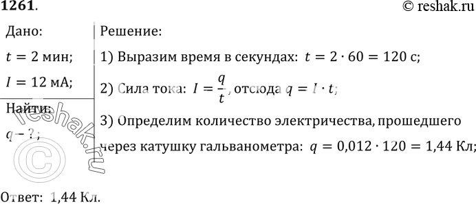
1261. Какое количество электричества протекает через катушку гальванометра, включенного в цепь на 2 мин, если сила тока в цепи 12 мА?
*размещая тексты в комментариях ниже, вы автоматически соглашаетесь с пользовательским соглашением