Упр.470 ГДЗ Атанасян 10-11 класс по геометрии (Геометрия)
Решение #1
Решение #2
Решение #3

Рассмотрим вариант решения задания из учебника Атанасян, Бутузов 11 класс, Просвещение:
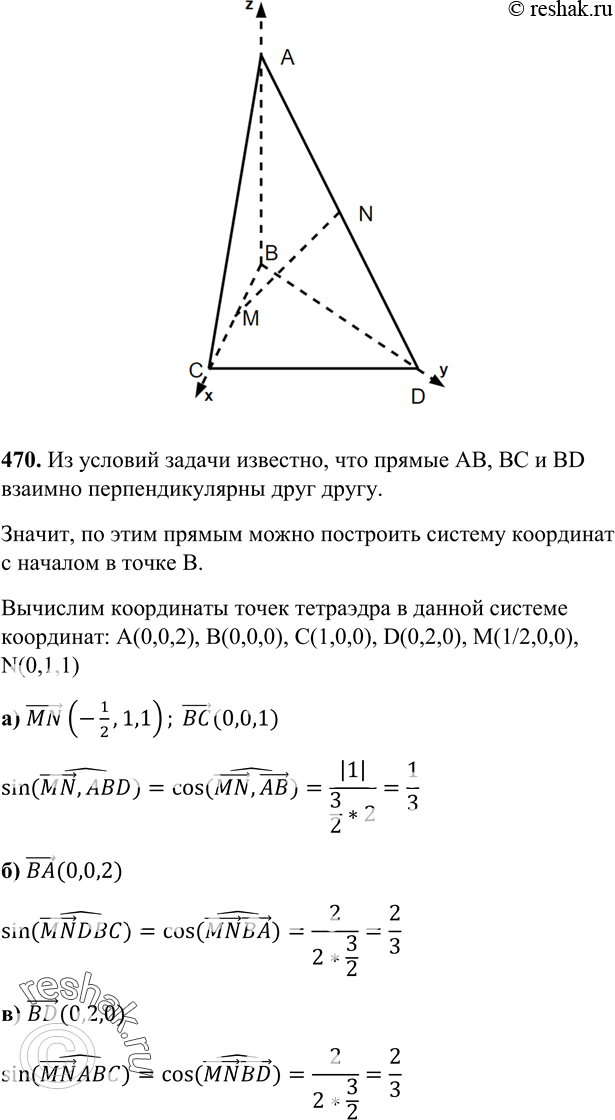
470 B тетраэдре ABCD ZABD = ZABC = ZDBC = 90°, AB = BD = 2, BC = 1. Вычислите синус угла между прямой, проходящей через середины ребер AD и ВС, и плоскостью грани: а) ABD; б) DBC;
в) ABC.
*размещая тексты в комментариях ниже, вы автоматически соглашаетесь с пользовательским соглашением