№581 ГДЗ Рымкевич 10-11 класс (Физика)
Решение #1
Решение #2

Рассмотрим вариант решения задания из учебника Рымкевич 10-11 класс, Дрофа:
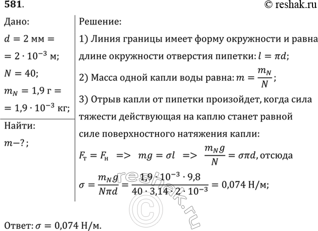
Для определения коэффициента поверхностного натяжения воды была использована пипетка с диаметром выходного отверстия 2 мм. Масса 40 капель оказалась равной 1,9 г. Каким по этим данным получится значение коэффициента поверхностного натяжения воды?
*размещая тексты в комментариях ниже, вы автоматически соглашаетесь с пользовательским соглашением