№573 ГДЗ Рымкевич 10-11 класс (Физика)
Решение #1
Решение #2
Решение #3

Рассмотрим вариант решения задания из учебника Рымкевич 10-11 класс, Дрофа:
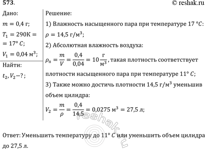
В цилиндре под поршнем находится водяной пар массой 0,4 г при температуре 290 К. Этот пар занимает объем 40 л. Как можно сделать пар насыщенным?
*размещая тексты в комментариях ниже, вы автоматически соглашаетесь с пользовательским соглашением