№249 ГДЗ Рымкевич 10-11 класс (Физика)
Решение #1
Решение #2
Решение #3

Рассмотрим вариант решения задания из учебника Рымкевич 10-11 класс, Дрофа:
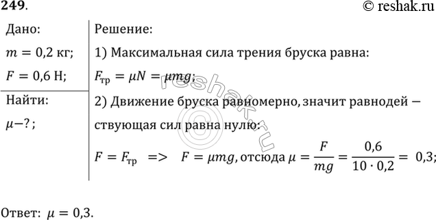
При помощи динамометра ученик перемещал деревянный брусок массой 200 г по горизонтально расположенной доске. Каков коэффициент трения, если динамометр показывал 0,6 Н?
*размещая тексты в комментариях ниже, вы автоматически соглашаетесь с пользовательским соглашением