№1115 ГДЗ Рымкевич 10-11 класс (Физика)
Решение #1
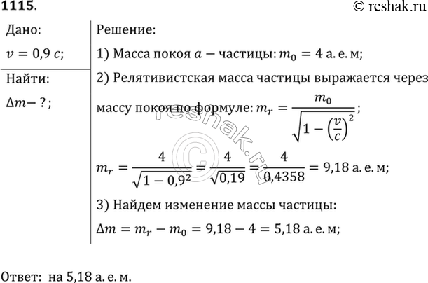
Решение #2
Решение #3

Рассмотрим вариант решения задания из учебника Рымкевич 10-11 класс, Дрофа:
На сколько увеличится масса а-частицы при движении со скоростью 0,9с? Полагать массу покоя а-частицы равной 4 а. е. м.
*размещая тексты в комментариях ниже, вы автоматически соглашаетесь с пользовательским соглашением